互联网的迅速发展为继续教育发展壮大开辟了广阔的前景,基于互联网的线上线下 “混合式”学习模式,已成继续教育教改的有效方式,如何有效开展混合式教学,构建适合该模式的学习支持服务,激发学生学习自主性成为核心问题。函授站作为学校与函授学生的联结点,其提供的学习支持服务是衡量函授教育质量的关键环节,从—定意义上说,也是继续教育事业健康发展的关键。但是长期以来,函授站点存在办学指导思想不端正,片面追求办学规模和经济效益,招生宣传不实、虚假承诺、违规收费、内部管理混乱、教学辅导和学生管理缺失,办学质量难以保证,甚至违规委托中介及个人招生等乱象。正因此,函授站点的建设成为继续教育管理的难点和薄弱环节。桂林理工大学继续教育函授站——广西恒信博大函授站,通过一些实实在在,看得见、说得清、可复制、可推广的做法,将在建设实践中的工作经验分享给大家,以期引导高校函授站加强自身建设,向内涵自律发展,致力于办学方式与时俱进和质量提高。为十九大报告提出的“办好继续教育,加快建设学习型社会,大力提高国民素质做出积极的贡献。
恒信博大教育(以下简称恒信博大)是桂林理工大学2000年设立的函授站。恒信博大现有在校学历学生5千余人,非学历学生(含各类培训)近万人,管理人员71人。在多年的函授管理工作中,特别是近几年,在由传统的面授教学模式向混合式教学模式转型过程中,恒信博大注重由外延扩张发展向内涵自律发展,在不断探索中,创新服务手段,更好地为学生服务,赢得服务的口碑和信誉。
一、打造一支素质优良、结构合理的管理团队
育人者必先育己,立己者方能立人。本着育己、立己,恒信博大建立党支部,
设立专职党支部书记;建立员工培训制度,将员工培训作为其长期发展战略。培训内容紧跟时代步伐,不再是单一的内部业务培训,更注重员工的整体素质培训。
实例1. 井冈山党务工作研修班。
2018年6月,恒信博大党支部4人参加南宁高新区教育系统基层党组织书记及党务工作者--井冈山党务工作研修班(图1)。从开班典礼、重走长征路等一系列体验教学、情景教学、现场教学、互动教学、拓展教学,以及《井冈山斗争及井冈山精神》、《党建基础知识与基层党建工作方法》、《加强党性修养,坚定理想信念》等专题讲座,了解了井冈山精神的形成之源、厚重内涵和传承路径,深刻认识到坚定的理想信念是共产党人战斗力和生命力的不竭源泉。
图1 井冈山党务工作研修班
实例2.教育创新与管理升级高级研修班
2017年11月,由恒信博大党支部书记带队的首批骨干30人,赴南开大学高端继续教育(EDP)中心,参加教育创新与管理升级高级研修班。聘请南开大学战略管理专家王迎军教授、南开大学高端继续教育(EDP)中心孙涛教授等多位专家从多个角度讲授教育创新与管理升级。参加培训的员工深切感悟到EDP所强调的终生学习理念:即使有很高学历和丰富经验的人员同样需要不断充电,不断补充新知识,不断完善自己的知识结构,不断完善个人修养和人格塑造。
图2 教育创新与管理升级高级研修班
实例3. STEAM课程学习班
2017年10月,恒信博大一行9人前往深圳学习STEAM课程--一个为3-18岁儿童所推出的教育体系。STEAM学习方案体系,设置适合各个年龄段学习的课程,引导孩子循序渐进地学习,感受到在“玩中学”的乐趣,成为一名终身乐学者。

图3 STEAM课程学习班
此外,恒信博大还先后组织了:赴大连理工大学参加党务工作者示范培训班;“不忘初心,重温入党誓词”主题党日活动;赴百色革命老区开展党员干部“树形象、当先锋、做贡献,实现新跨越”党性教育专题培训;给党员过政治生日主题活动;赴厦门铸远集团会计培训;参加第七届中国教育机器人大赛兼会议志愿者;给职工送温暖活动;每年春天举办全体员工参加的年会户外拓展活动,等等(图4)。

图4 活动集锦
恒信博大在上级党委指导下,通过一系列党建活动,将思想政治建设工作融入函授站工作的全过程,不断改进工作作风,充分发挥以上率下、承上启下作用,不断加强员工队伍建设,积极探索新的人才储备和培养模式,为自身可持续发展提供了强有力的支撑。在系列党建活动中,员工们既有直观的感受与启迪,也有理论的收获与提高,更有精神的洗礼和升华,受到极为深刻的党性教育。
旨在加强员工综合素质的专业技能培训、业务培训,以及各种活动的开展,有效地拓展了员工们的潜能,提升和强化员工个人心理素质,帮助员工建立高尚而尊严的人格,树立正确的教育理念和指导思想;培育积极进取的人生态度,增强团队合作精神,实现团队的整体优势和优势互补,从而激发出团队更高昂的工作热情和拼搏创新的动力,使团队更具凝聚力。
二、优化美化育人环境,多措并举营造良好的学习氛围
恒信博大与时俱进优化办学条件,做好教学设施的更新换代,打造多功能学习中心(图5)。用于学生面授或集中学习,常年坚持周末对学生开放,提供辅导、讨论、答疑、交流等。应用新一代信息技术,建设手机直播间,给因各种原因不能到现场学习的学生,提供远程直播或者录播,保证学生随时随地都可以学习。学习中心还为学生免费提供温馨的阅读场所、图书资料室,提供大量的专业和课外书籍供学生阅读。特设的“陪读室”,供学员的宝宝学习和活动, 并有专人看护,让爸爸妈妈们学习无忧。优美温馨的学习环境,良好的学习氛围,吸引学生来到学习中心,加入到学习团队。

图5 学习中心
三、多彩的学习沙龙活动,凝聚学习的力量
较之传统面授模式,“混合式”学习模式使学生和学校间的联系不那么紧密、及时,以致学生在自主学习过程中遇到自己难以解决的问题无从问津。为了增加师生、同学之间的交往机会,丰富学生的学习生活,恒信博大积极利用各种渠道,组建学习沙龙活动。
1.多种形式的主题活动
恒信博大精心组织、认真协调和策划每一次活动,并不断创新活动内容:开学典礼、毕业典礼、各项主题活动、文艺展示和体育节等(图6),异彩纷呈的活动,均得到学生的积极参与和高度认可。

图6 活动集锦
以别开生面的开学典礼为例:开学典礼上热烈的气氛、热情的讲解、细致的安排、周到的服务,通过一面特色的签名墙(图 7 ),为学生进入大学学习,记录下“新的开端”一刻;一个“让学习成为一种习惯”的专题讲座,以切实的人生指导,告诉学生“为什么要学习,怎样坚持学习,怎样跟进社会的脚步,不被淘汰”;一系列的学习指导,从专业培养方案设置、学习安排、到学习平台使用,引导学生在学习中利用网络学习平台的各类资源,形成自主学习的方法和习惯等,让学生在入学的第一时间感受到浓厚的学习氛围,了解学习安排,帮助学生树立正确的学习理念,培养良好的学习习惯,为后续的学习生活打下良好开端。

图7 开学典礼
每一项活动,都是为师生们、同学们搭建更多交往的平台,提高了参与者的人际交往能力,创新能力、管理能力、沟通能力和组织能力等。
2.内容多样的主题报告、专题讲座、毕业论文答辩会。
仅2018年,恒信博大先后组织了:南宁市高新领域党建“领航讲座”;新时代、新思想、新征程--深入学习党的十九大精神讲座;艺术和科学主题讲座;云教学方法及教学大数据的应用;会计职业教育新零售营销和服务变革落地研究会;机器人设计及编程专题讲座;毕业论文答辩会等(图8)。

图8 主题报告、专题讲座、论文答辩会
涉猎各个学科领域的主题报告、专题讲座,对开阔员工和学生的知识视野,发掘学术兴趣,优化知识结构,提升自身的综合素质起到积极的导向作用。正如学生感言:一场好的讲座,可以拓展你的知识面,放宽你的眼界,甚至可能改变你的思维方式。每一场新奇的讲座,都有可能是你人生中的一块新大陆。
多彩的学习沙龙活动,极大地增强了学习氛围,潜移默化地引导学生养成良好的学习态度及学习习惯,并起到了导向作用,规范作用,激励作用,凝聚作用,成为凝聚学习的力量!
四、创新多元化培养方式,探索学历和非学历继续教育有机衔接
传统的成人高等教育已不能满足社会不断发展的需求。恒信博大在完成学历教育的基础上,还承担了非学历教育和其他各种短期培训的任务,使办学类型日益多样化。
1.探索建立继续教育“学分银行”,实现学历教育和非学历教育学分互认。
恒信博大在建立继续教育“学分银行”,将学历教育与非学历教育有机衔接方面进行了积极探索。
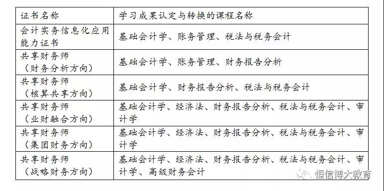
以会计专业为例,恒信博大和厦门铸远软件有限公司达成战略合作,开展会计职业资格证书培训。建立了职业资格证书课程与学历专业课程“学分银行”,实行学分互认(见下表)。

会计专业学生报考证书课程并通过考核的,既可以在专业教育学历中享有学分,又可作为申领资格证书的成绩,也就是通过规定的课程,考生既可以申请相应的资格证书,又可以获得专业学历证书。
建立继续教育“学分银行”, 实现学历和非学历继续教育有机衔接,一方面增强学生的社会适应能力和就业能力;一方面实现学历和非学历教育在信息、办学内容与形式、教学手段与服务方式等方面的相互渗透和借鉴,从而提高教学资源建设与使用的效率与效益,增强继续教育的社会适应能力和创新能力。
2.开启人工智能教育新模式
随着国务院印发《新一代人工智能发展规划》,人工智能进课堂将逐渐成为现实,面对这一全新的课程设置,恒信博大组建了机器人团队,将教育牵手人工智能。机器人团队开设了专门的机器人培训课程。为了人工智能应用落地,恒信博大携手有同样共识的学校、幼儿园,把人工智能与机器人引进课堂。机器人团队携3D打印、智能小车、跳舞机器人、scratch小游戏制作四足机器人等与南宁二十中共同举办科技作品展;应邀参加广西物资学校技能大赛展会;在南宁外国语学校举办人工智能公开课;2018年3月22日“恒信博大Contshine机器人社团班”正式在南宁市五里亭第二小学开课!contshine机器人-- “科学大课堂”走进幼儿园等系列活动,实现人工智能进课堂(图9)。

图9 人工智能教育
恒信博大机器人团队的积极行动,让更多的学生早日认识人工智能、学习人工智能、运用人工智能。对唤醒学生的创新意识,激发他们的创新欲望;产生进行智能开发的兴趣,以及他们的终身学习与发展有着不可估量的积极影响。
五、践行公益事业,彰显责任担当
在组织开展继续教育的同时,恒信博大自觉履行社会责任,积极参加各项社会公益活动。2018年1月,恒信博大践行党的十九大精神,赴广西贫困山区开展以“《一千零一个愿望》,献一份爱,圆一个梦为主题的公益活动(图10)。
活动内容:实现一千零一个小朋友的新年愿望、宣传党的十九大扶贫政策。活动队分赴5个帮扶学校,深入了解困难学生的实际困难,宣传党的十九大精神--党和国家对贫困地区、贫困群体的帮扶政策。并向寒门学子捐赠了电脑、打印机、复印机、书包、文体用品、运动衣、运动鞋等一批学习用品,以帮助他们实现求学路,激励他们克服困难、努力学习,成人成才,学好本领建设家乡。
此外,恒信博大在南宁江南万达广场举行了“一千零一个愿望”大型公益慈善活动;每年的“六一”儿童节,携手南宁高新区关工委、南宁高新区教育局为贫困山村的孩子送上节日礼物和祝福;“关爱在行动”大手拉小手帮扶活动--与广西贫困县上林县澄泰乡东红小学、木山乡那良小学、旗山小学,弄密小学等开展结对帮扶活动等(图10)。
图10 公益活动集锦
恒信博大秉承回馈社会的爱心,散播爱的气息,希望以此带动更多有社会责任的企业和爱心人士加入回馈社会活动,在全社会形成扶危济困、捐资助学的良好风尚。共同促进社会互帮互助的精神,促进社会和谐发展,促进社会繁荣稳定!
六、结束语
恒信博大把教育作为事业来做,回归教育本质,突出教育的公益性,实现教育的社会效益。实行自我建设、自我约束、自我管理的内涵发展,以“规模、结构、质量、效益、创新”协调发展的办学理念,形成“以管理促效益,以质量求发展,以服务为育人”的办学格局。他们拥有一支朝气蓬勃、团结奋斗的团队,面对社会新要求新变化反应敏锐,能及时了解经济社会发展给继续教育带来的动态需求主动应对新形势下的需求和变化。在服务社会、回馈社会的同时,也为自身的发展争取更多的机会。在创新多元化培养方式,探索学历和非学历继续教育有机衔接,为社会提供多层次、多规格和多种形式的教育服务中做出了积极的努力。为营造人人皆学、处处能学、时时可学的社会型学习环境贡献出自己应有的力量。
来源:以上文章部分图文转自“中教新媒”公众号所编辑的《桂林理工大学继续教育学院:基于“混合式”学习模式的函授站内涵建设的实践与创新》
桂公网安备 45010702000380号 备案号:桂ICP备2020009471号-1 技术支持:互联创想