2017年是我国大数据产业快速发展的一年,随着信息技术和人类生产生活交汇融合,互联网快速普及,全球数据呈现爆发增长、海量集聚的特点,对经济发展、社会治理、国家管理、人民生活都产生了重大影响。世界各国都把推进经济数字化作为实现创新发展的重要动能,在前沿技术研发、数据开放共享、隐私安全保护、人才培养等方面做了前瞻性布局。

图 1 中国大数据市场规模及增速(单位:亿元)
从产业的角度看,企业级大数据市场经过两年的酝酿已初具规模,中国企业级大数据进入快速发展时期,产业集聚将进一步特色化发展。随着政策环境和技术手段的不断完善,行业应用持续升温,产业体系初具雏形,支撑能力日益增强。国内许多行业用户如互联网、电信、金融等开始实际部署大数据平台并付诸实践,同时带动软件、硬件和服务市场的快速发展。
一、我国大数据产业发展现状分析
(一)市场总体规模
目前大数据产业的统计口径尚未建立,对于中国大数据产业的规模,各个研究机构均采取间接方法估算。中国信息通信研究院结合对大数据相关企业的调研测算,2016年中国大数据核心产业的市场规模约为168亿元,较2015年增速达45%。2017年达到234亿元,较2016年增长39.3%。
随着国家政策激励以及大数据应用模式的逐步成熟,未来几年中国大数据市场仍将保持每年30%以上的快速增长,预计到2020年中国大数据市场规模将达到578亿元。
从大数据市场细分领域来看,近年来,软件和服务在市场整体规模中的比重呈上升趋势,硬件比重逐年减少,整体变化趋势较为平缓。与2015年相比,硬件市场规模为37.2 亿元,占比下降1.8%;软件市场规模为50.0 亿元,占比提高0.8%;大数据服务市场规模28.6亿元,占比提高1.0%。

图 2 中国大数据细分领域规模
(二)产业区域分布
我国大数据产业集聚区主要位于经济比较发达的地区,北京、上海、广东是发展的核心地区,这些地区拥有知名互联网及技术企业、高端科技人才、国家强有力政策支撑等良好的信息技术产业发展基础,形成了比较完整的产业业态,且产业规模仍在不断扩大。
除此之外,以贵州、重庆为中心的大数据产业圈,虽然地处经济比较落后的西南地区,但是贵州、重庆等地依托政府对其大数据产业发展提供的政策引导,积极引进大数据相关企业及核心人才,力图占领大数据产业制高点,带动区域经济新发展。
京津冀地区依托北京,尤其是中关村在信息产业的领先优势,培育了一大批大数据企业,是目前我国大数据企业集聚最多的地方。不仅如此,部分数据企业扩散到了天津和河北等地,形成了京津冀大数据走廊格局;
珠三角地区依托广州、深圳等地区的电子信息产业优势,发挥广州和深圳两个国家超级计算中心的集聚作用,在腾讯、华为、中兴等一批骨干企业的带动下,珠三角地区逐渐形成了大数据集聚发展的趋势;
长三角地区依托上海、杭州、南京,将大数据与当地智慧城市、云计算发展紧密结合,吸引了大批大数据企业,促进了产业发展。上海发布《上海推进大数据研究与发展三年行动计划》,推动大数据在城市管理和民生服务领域应用。
大西南地区以贵州、重庆为代表城市,通过积极吸引国内外龙头骨干企业,实现大数据产业在当地的快速发展。2013年起,贵州市率先把握大数据发展机遇,充分发挥其发展大数据产业所独具的生态优势、能源优势、区位优势及战略优势等四大优势,抢占先机率先启动首个国家大数据综合实验区、国家大数据产业集聚区和国家大数据产业技术创新实验区;率先建成全国第一个省级政府数据集聚共享开放的统一云平台;率先开展大数据地方立法,颁布实施《贵州省大数据应用促进条例》;率先设立全球第一个大数据交易所;率先举办贵阳国际大数据产业博览会和云上贵州大数据商业模式大赛等。
(三)大数据发展成效
由中国信通院调查研究可知,截止到2017年1月份已经公开发布的37份地方的大数据规划,涵盖16个省21个市。第一类是以北深广浙为代表的引领性的规划,与产业现状结合最为紧密;第二类是以苏州、南宁为代表的落实性规划,对接国家和省相关战略制定可操作的具体落实措施;第三类是追赶型规划,以相对欠发达地区制定的弯道超车型的发展规划为主。
通过各地规划目标和阶段性实施成果的分析可总结出我国目前大数据发展的四大成效:
第一,区域特色创新发展促进大数据产业快速聚集。总的来说目前我们国家已经形成中西部地区、环渤海地区、珠三角地区、长三角地区、东北地区五大产业区,配合国家大数据综合实验区的建设,整个产业布局将进一步规划。
第二,行业应用逐步深入。以共享开放推进在政府中的应用,发展工业大数据促进产业转型升级,积极开展金融大数据的应用创新,推动在公共卫生医疗保健中的应用是各地规划中要见成效的领域。
第三,政府试点促进数据中心建设迅速提升。通过大数据战略倒逼基础设施配合国家宽带中国普遍服务、全面小康一系列战略的推进,现在宽带网络和互联网数据中心都取得了快速的发展。
第四,数据资源整合加快,共享开放的意识增强。截止到现在,80%以上省市提出要开展数据共享开放平台的建设,强调政府数据的统筹协调管理。同时建设多个数据交易场所加快政府数据的开放共享,这个模式的大规模推广,将数据的价值不断挖掘出来,使产业特征或市场服务以及用户体验等带来新的价值提升空间。
(四)存在的机遇和挑战
1.发展机遇
数据资源大量积累为大数据产业发展提供了良好条件。信息技术的广泛深入应用,引发了数据量的爆发式增长,我国在信息产业不断发展、信息化不断推进的过程中,积累了大量的数据资源,为大数据产业发展提供了源泉。
经济社会持续增长的应用需求为大数据产业发展提供了市场空间。大数据技术产品创新正逐渐从技术驱动转向应用驱动,旺盛的应用需求和巨大的市场空间是我国大数据产业创新的强大内生动力。
政府重视和服务体系建设为大数据产业发展创造了优良环境。十八届三中、四中、五中全会提出要利用大数据推动政府治理能力的提升,加快公共数据开放共享,推动大数据在科学决策、政府管理和公共服务等领域的应用,助推简政放权和万众创新。良好的政策环境为大数据产业发展创造了难得的政策机遇。
产业体系雏形初具为大数据产业发展提供了基础。2015年,我国规模以上电子信息产业总规模超过15.5万亿元,比“十一五”期末翻了一番。大型数据中心向绿色化、集约化发展,云计算服务逐渐成熟,国内龙头企业面向大数据新需求,积极推出新产品和新服务,一批新兴的专业化大数据企业崛起。
2.存在挑战
虽然我国大数据产业快速发展,但是仍存在行业发展良莠不齐、数据开放程度较低、安全风险日益突出、技术应用创新滞后等四大挑战。
行业发展良莠不齐。我国大数据仍处于起步发展阶段,行业标准和管理机制尚未成熟,在“万众创新,大众创业”的大环境下,大量的大数据企业不断涌现,存在很多企业借大数据概念热潮投机倒把,行业发展良莠不齐;
数据开放程度较低。数据开放共享是促进大数据产业发展的重要举措,我国政府部门掌握着全体社会80%的信息资源,但这些信息资源由于部门或区域利益分别被不同的部门控制,且不同部门的数据标准不一致,导致信息流的上游环节处于封闭状态,不能有效地释放和共享,数据源的欠缺直接影响大数据分析和处理的需求,导致大数据应用缺乏价值;
安全风险日益突出。随着云计算、物联网和移动互联网等新一代信息技术的飞速发展,大数据应用规模日趋扩大,数据及其应用皆呈指数级增长态势,当企业用数据挖掘和数据分析获取商业价值的时候,黑客也可以利用大数据分析向企业发起攻击,同时社交网站的隐私数据也可能被不法商家利用等等,这都给数据安全带来了巨大的挑战;
技术应用创新滞后。我国大数据产业虽然与国际大数据发展几近步伐相同,但是仍然存在技术及应用滞后的差距,在大数据相关的数据库及数据挖掘等技术领域,处于支配地位的领军企业均为国外企业。市场上,由于国内大数据企业技术上的不足,用户更加青睐IBM、甲骨文、EMC、SAP等国外IT企业,国内企业市场占有率仅5%左右。
二、我国大数据产业主要影响因素分析
(一)数据质量
目前,我国大数据需求端以互联网企业为主,覆盖面不广,在O2O趋势下,大型互联网厂商尝试引入外部数据支撑金融、生活、语音、旅游、健康和教育等多种服务。然而在具体的领域或行业内,我国普遍未形成成型的数据采集、加工、分析和应用链条,大量数据源未被激活,大多数数据拥有者没有数据价值外化的路径。比如,各医疗健康类应用收集了大量的数据,但没有像Sermo.com那样面向医药公司售卖数据。与国外相比我国的政府、公共服务、农业应用基本缺位,电信和银行业更缺少与外部数据的碰撞。数据质量方面,即便是政府机构这样的权威数据持有方,也存在很多数据缺失、数据错误、噪音多各方面的问题。理论上我们中国有很多数据,但不同部门数据存在在不同的地方,格式也不一样。政府内部本身整合各部门的数据就已经是一件很头大的事情,更不要提大规模的数据开放。同时数据开放面临一个严重问题就是隐私问题,脱敏远远不够,隐私问题是一个无底洞。
(二)技术水平
同任何新兴产业一样,科学技术水平是推动产业发展的内在动力,是影响大数据产业发展最重要的因素。但是目前由于我国科学技术水平等基础条件不够成熟,严重影响了大数据产业的发展速度。随着大数据概念的火热,做大数据的公司越来越多,产品做得五花八门,但现在数据分析的技术,方法,模型,算法都有了非常大的改进,跟过去六七十年代完全不一样,不是说做几个SAAS软件或者RAAS软件就是大数据了,虽然短期看市场火热,但长远来说这条路是走不通的,大数据行业发展,技术才是真正的发力点,提高行业准入门槛尤为重要。
其次,中国的数据有它的特色,例如在金融行业,目前大部分银行采用的是风险评分卡,运用专家经验定义风险变量,基于定性认识进行评分,通过事后风险回检优化评分卡,风险预警功能较差。虽然央行征信中心与国内少数技术领先银行使用的是风险评分模型,但模型方法相对陈旧,如央行所用FICO评分模型为上世纪80年代基于逻辑回归算法构建的评分体系,逻辑回归算法适合处理线性数据,但实际问题往往是非线性的,特别是信用风险评估场景下。此外,FICO模型没有针对我国具体业务进行场景细分,建模逻辑并不完全符合我国实际情况,因此导致准确率不足,风险预警能力差。
(三)专业人才
我们国家大数据发展最大的优势就是市场大,最大的劣势恰巧就是缺乏相应专业人才,人才缺乏的程度非常严重。首先在国际市场方面,我们要跟国外公司争人才,然而国外大数据行业同样十分火热。而不论在国内还是国外,跟企业竞争人才都是一项艰巨的事业,比如在世界上最好的大学之一的美国普林斯顿大学,想找数学家也是非常困难,人才很容易被大公司挖走,每年都有非常好的数据分析人才被企业挖走。所以人才难觅不只是口头说说,更是一个亟待解决的问题。
目前为止,我们国家仍然没有良好的培育大数据人才的机制,大数据教育主要面临以下三个问题。首先,大数据是一个交叉学科,涉及统计学,管理,编程等多学科,知识点复杂,培训课程编辑难度大,缺乏系统的学习教程;其次,现阶段大数据教育大多还停留在理论知识上,理论与实战严重脱节,学习者缺乏良好的实践机会;再次,大数据教育的根本目的是为了解决业务上面临的实际问题,用科学的手段推动业务的进展,然而现阶段的大数据教育机构普遍缺乏相应的业务经验,产学研结合并不密切。
三、我国大数据产业发展展望
(一)大数据政策体系持续完善
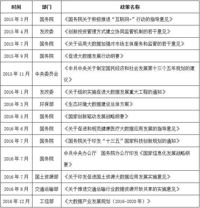
据不完全统计,从2014年至今我国涉及到大数据发展与应用的国家政策规定已多达63个,其中国家大数据发展顶层设计1个,国家层面顶层规划4个,重点行业领域发展应用31个,重点工作推进25个,重点区域发展2个。大数据战略已上升为国家战略高度,各部委从战略规划、技术能力提升、应用与管理三个层面积极落实推进大数据发展政策。
表1 部分部委大数据政策一览表

(二)大数据产业生态正在形成
大量的异质性企业,借助大数据互相依存,形成了共生、再生、乃至互生的价值循环体系。不同的行业,形成业务交叉、数据通联、运营协同的产业融合机制。不同的经济主体,借助大数据,形成跨地域、跨行业、跨系统的社会协同平台。
具备新型的“价值循环体系”、“产业融合机制”、“社会协同平台”属性的业态,称之为产业生态。产业生态在数字经济中,是一个基础的经济单元。无数个经济单元叠加、化合,构成数字经济。
大数据驱动的产业生态,与以往不同,离散的“生产单元”之间的数据融合,成为产业生态的核心,是和过去以“消费”为主导的互联网经济发展模式,形成鲜明的对比。这是数字重组产业的开端。
(三)大数据技术体系多元发展
大数据产业是一个典型的技术密集型产业,随着数据资源量的不断增加,大数据技术也呈现着多元发展的势头。麦肯锡全球研究所曾经给大数据作了一个定义:“超出传统的数据库软件工具处理能力的超大规模的数据集”。但是大数据带来的技术方面的挑战,远远不止于处理工具,事实上对传统的网络结构、计算模型、安全体系,提出了全方位的课题。主要包括以下几个方面:一是数据处理能力不断提升,网络承载能力要满足“数据摩尔定律”的需要(数据摩尔定律,指数据在未来18个月内,数据量将增加一倍)。二是安全可控体系不断完善,需要建立自主可控的安全防护体系、身份识别体系。必须在网络空间实现4W的机制,即“Who”、“Where”、“when”、“what”。在网络空间中,安全能力必须能够对任何一个单体,掌握“在任何时间、任何地点的状态”的数据。三是跨领域的建模技术发展迅速,需要参考仿生学、脑科学,建立起“社会计算”的模型,构建“智能大脑”,应对日益增长的海量数据和多方面、多层次应用需求。
(四)创新型的大数据公司茁壮成长
在政策、技术和产业生态等多方面利好的推动下,近几年来,大数据创业公司不断涌现,得到不少风投机构的追逐。2010年以来,大数据领域成功融资的企业数量逐年增加,2014年进入爆发期,环比上升193.55%,2015年以来持续稳步增长,2016年获得融资的企业数量达到400多家。2017年大数据产业资本依旧疯狂,经过前瞻产业研究院初步统计,2017年前三个月便有150多家企业获得融资,大数据领域持续获得资本市场的高度青睐,其中数据挖掘与分析、行业化应用(如医疗、金融、旅游等)和垂直化应用(如智能营销、业务管理、移动开发服务等)三个方向最受资本关注。大数据领域的创新、创业欣欣向荣,给国家大数据战略顺利实施,奠定了人才基础、技术基础。
(本文来源:《2018年战略性新兴产业发展展望》)
桂公网安备 45010702000380号 备案号:桂ICP备2020009471号-1 技术支持:互联创想